跳至主要內容
鱼头笔记
首页
编程语言
C/C++
java
python
安卓
linux
硬件
电路图设计
STM32
ESP
通信协议与电子元件
freertos
lvgl
u8g2
编译器
FOC
嵌入式Linux
嵌入式QT应用
数据结构和算法
科学基础知识
数学
物理
生物/化学
人工智能
基本示例
软件使用或安装
UI设计
项目案例
搜索
Ctrl
K
19.三极管
约 94 字
小于 1 分钟
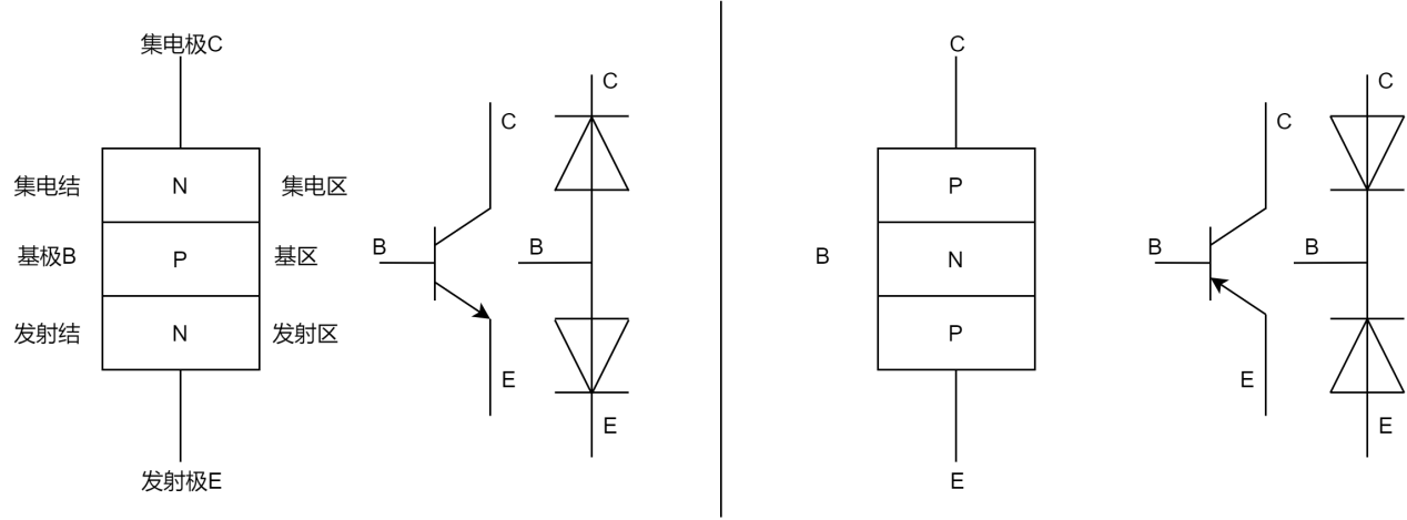
三极管内部结构
#
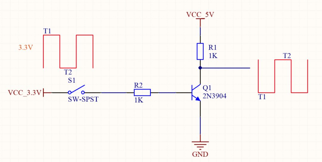
PNP 型三极管测试电路
R2一定要接 或者 基极B的电压小于集电极C电压
#
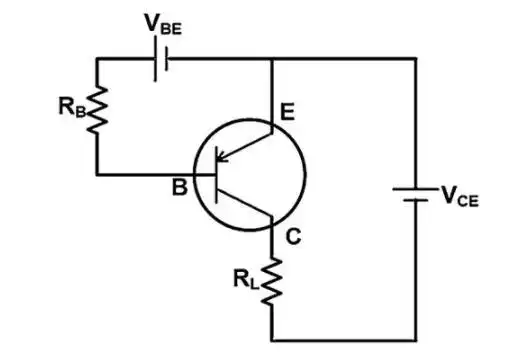
NPN 型三极管
RB一定要接 或者 基极B的电压小于集电极E电压
#
三极管的伏安曲线
#
三极管的放大特性
上一页
18.二极管
下一页
20.MOS管